World Class 300 được lựa chọn là 1 trong top 300 dự án theo tiêu chuẩn toàn cầu bởi Bộ Kiến Thức Kinh Tế Hàn Quốc
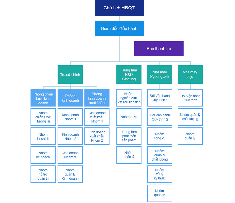
Sơ đồ tổ chức

  • Liên hệ khách hàng
  • Bản tin công ty
  • Văn hóa và nghệ thuật
  • giới thiệu sản phẩm
  • zalo_hanoi
  • zalo_vina