SILKROAD
Hosted by the Ministry of Knowledge Economy‘WORLD CLASS 300’ Project Selected as the company to receive support
INTRANET
KOREAN
ENGLISH
VIETNAMESE
THAI
ABOUT SILKROAD
Chairman's Message
Management
Philosophy
Company Motto
Vision
History
CI
BUSINESS AREAS
SILKROAD C&T
SILKROAD T&D
SILKROAD HANOI
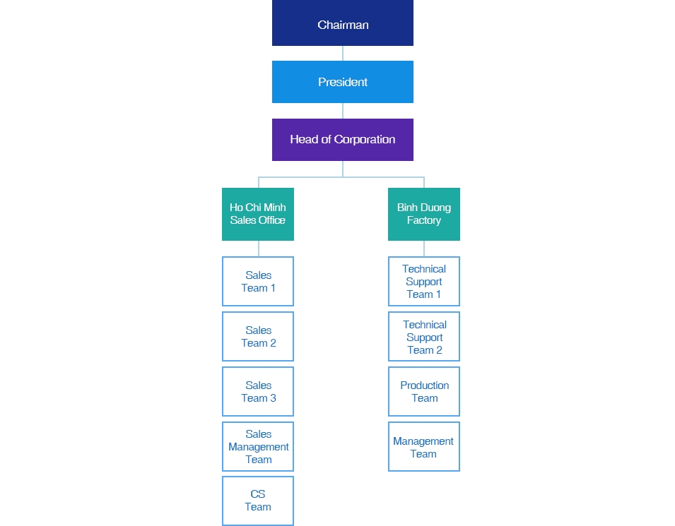
SILKROAD VINA
SILKROAD THAI
R&D
Overview
Research Accomplishment
CONSISTENT MANAGEMENT
Ethical Management
Quality Management
Social Contribution
PR
Arts and Cultural
Activities
Awards
PR Film
Brochure&Catalog
Company Magazine
CUSTOMER CENTER
Customer Center
SILKROAD VINA
SILKROAD HANOI
SILKROAD THAI
Business Areas
SILKROAD VINA
SILKROAD C&T
SILKROAD T&D
SILKROAD HANOI
SILKROAD VINA
SILKROAD THAI